원래는 문명4 입문자 공략으로 사진과 함께 알기 쉽게 책을 쓰려 했습니다. 하지만, 저작권 관련해서 여지가 생길 수 있다고 생각되어 쓰던 것을 마무리하고 블로그에 올리게 되었네요. 이 글만 다 읽고 익혀도 귀족~왕자 난이도까지는 쉽게 클리어 가능하실 것으로 보입니다.

이 공략을 신규 유저에게 바친 데 대해 용서를 바랍니다. 나에게는 그럴 만한 중요한 이유가 있습니다. 비록 이 게임이 ‘악마의 게임’ 이라는 오명을 갖고 있을지라도 누군가에겐 하루를 버텨내는 힘이 되는 게임일 수도 있기 때문입니다. 저 또한 그러한 적이 많이 있었기 때문이기도 하지요. 하지만 저에게는 인터넷에서 찾은 그 어떤 공략도, 설명도 길고 어려워서 파악하고 익히는 것이 쉽지 않았습니다. 과거의 저는 미래에 문명4라는 게임에 어느정도 익숙해지면, 새로 시작하는 사람에게 인터넷에 있는 길고 지루한 글보다 사진으로, 보기 쉽게 설명하는 것이 좋겠구나 생각을 하여 지금 여기에 글을 적기까지 왔습니다. 세월이 지나도, 그래픽이 지나도, 유행이 지나도 여전히 동시접속자를 꾸준히 기록 중이죠. 그만큼 게임 중에서도 진국에 가깝고 완성도가 높아서 그러지 않나 생각을 해봅니다. 원래 게임은 어려울수록 재밌다고 하지요. 비록 어려운 게임들은 진입장벽이라는 것이 있지만, 터득하고 보면 그러지 않았을 때보다 더욱 재미있죠. 평상시에는 평범하고, 보잘 것 없을지 모를 여러분일지라도 문명4라는 게임 안에서는 여러분들이 왕이고, 지도자가 될 수 있습니다. 여러분이 만드는 또 하나의 세상인 셈이죠. 그럼 이제 그 여정의 길을 제가 밝혀드리겠습니다. 떠나 보실까요?

 

 

 

-목차-

1. 도시 전문화 및 건물, 전문가 배치

2. 위인, 인구, 비위생, 사치 및 식량자원

3. 기술거래 및 비커 활용법

4. 원더(불가사의)

5. 세금 및 안정도

6. 외교 정세와 라인타는법

7. 종교 창시 및 국교, 신앙의 자유

8. 여러가지 시빅(사회제도)

9. 무정부 상태(아나키)

10. 전쟁 준비와 선전포고 및 진행방법

11. 첩보

12. 팁

 

1. 도시의 종류와 전문화 및 건물, 전문가 배치

 

도시는 보통 비커도시, 망치도시, 상업도시, 인구도시가 있습니다.

먼저 망치(생산력) 도시는 보통 주변에 금, 은, 철, 구리, 알루미늄(후반기에 발견 가능)가 있거나 언덕이 많고 동시에 식량 자원이 1~2개 있거나 평원이나 초원이 조금 있으면 그 곳은 망치도시로 삼는 경우가 많습니다. 언덕에서 망치를 제공하는 광산은 식량이 -1이 되기 때문에 주위에 식량자원이 있거나 평원 1개 정도 타일에 농장을 지으면 커버 가능합니다. 아니면 옥수수, 게, 조개, 쌀, 밀, 물고기, 소 등의 식량자원이 많으면 시장 등의 건물을 지어도 되는데, 시장 같은 경우에는 해당하는 4개의 식량자원이 모두 있으면 위생이 +4가 되니 해당하는 자원이 있으면 시장 짓고 평원 같은 타일에 농장 대신 작업소를 지어서 망치를 더욱 늘릴 수도 있죠. 주로 군사 유닛을 뽑거나 국경을 맞대고 있는 문화도시 같은 곳을 망치 도시로 삼습니다. 국경을 맞대고 있는 도시를 망치 도시로 삼는 이유는 국경은 군사적 요충지이어서 전시에 전투가 벌어지는 곳이기도 하고 국경도시의 문화가 밀리면 상대에게 국경도 밀립니다. 그러다가 문화가 밀리다 보면 그 도시에 상대 문명의 국민 비율이 내 문명의 국민 비율을 넘어가서 폭동이 벌어져 상대 문명에게 도시가 넘어가기도 합니다. 지어야 하는 건물로는 대장간, 강이 있을 경우 제방, 벽(군사도시에, 화약 개발 전 중세까지 방어 보너스), 공장, 화력 발전소, 산업단지, 수로(위생), 병원(위생), 대중교통(위생) 등이 있습니다. 공장과 화력 발전소의 경우에는 망치를 더해주는 데다가 화력 발전소는 도시에 전력을 공급합니다. 전력은 또 생산력을 높여주죠. 후반기 가면 수력발전소, 원자력발전소 등의 비위생을 주지 않는 전력 공급 망치 건물도 있습니다만 그 2개를 지을 때까지 기다리기란 현실적으로 불가능합니다. 그 2개를 지을 때까지 기다린다면 스노우볼링 굴러가서 타 문명들에 비하여 군사력이나 생산력 등이 밀려있을 것입니다.

인구(식량) 도시는 주로 강이 많이 있고 평원이나 초원, 식량자원이 많은 곳으로 삼습니다. 식량으로 인구를 늘려 위인 탄생률을 높이는 용도로 주로 사용하며 노예제를 채택하고 있다면 효자 도시가 됩니다. 참고로 위인은 초반에 기술 발견, 중후반부터는 도시에 녹이는게 효율이 좋습니다. 지어야 하는 건물로는 위인 탄생률을 높여주는 원더(불가사의)나 식량자원을 필요로하는 건물이나 제공하는(해안도시일 경우 등대 등)건물을 지으시면 됩니다.

비커(연구) 도시 및 상업(골드) 도시는 오두막을 도배해서 커머스를 최대한 많이 키워서 금을 최대한 많이 받아들여 비커(기술 연구)나 상업(골드)로 자신의 문명 기술적 발전이나 금전적 조달에 이바지합니다. 금은 주로 도시 유지비, 유닛 유지비, 기술개발 시 비커 퍼센트 % 높이기, 유닛 업그레이드, 보통선거제로 유닛 드래프트, 휴전 시 제공, 기술 거래 시 제공 등으로 쓰입니다. 연구도시(비커)도 마찬가지로 오두막이 도배된 커머스 도시에 비커 건물(도서관, 대학 등)들을 짓고 원더를 지어 전문가 슬롯을 늘려 과학자들을 많이 배치 시키면 비커 도시가 됩니다. 반대로, 커머스 도시(오두막을 도배시킨 도시)에 골드 건물을 많이 짓고 상인을 많이 배치 시키면 골드도시가 됩니다.

 

2. 위인, 인구, 비위생, 사치 및 식량자원

 

위인은 여러 가지 종류가 있습니다. 위대한 과학자, 위대한 기술자, 위대한 상인, 위대한 예술인, 위대한 장군, 위대한 스파이, 위대한 선지자 등등 해당 판의 초반에는 위인으로 기술 발견하는 것이 좋고 중후반부터는 도시에 녹이는게 효율이 좋다고 말씀을 드렸는데요. 꼭 반드시 그런 것은 아니지만 대부분 그렇습니다. 아니면 위인을 모아다가 황금시대 열어도 됩니다. 황금시대 때는 좋은 수치는 모두 증가하고, 안좋은 수치는 모두 감소하는데, 물론, 영원하지는 않고 턴 수 지나게 되면 끝나죠. 첫 번째 황금시대는 필요로 하는 위인의 수가 적지만, 황금시대를 반복해서 열수록 필요로 하는 위인의 수도 증가하게 됩니다. 타 문명의 위인의 이름만 들어도 어떤 건물을 가속하거나 기술을 발견할 수 있는지 다 알 수 있죠. 예를 들어서 위대한 과학자는 당연하게도 과학 관련 건물 가속이나 기술 발견, 혹은 기술에 비커 보태기 등등. 위대한 상인과 위대한 스파이, 위대한 선지자는 미션을 부여하여 자신의 문명에 이바지시킬 수 있습니다. 위대한 장군의 경우에는 전시에만 뽑히는 위인이며 탄생이 전시에만 카운트되어서 턴 수 되면 뽑히죠. 직접 병력을 지휘할 시에는 진급이 많이 되어 군사 유닛 1개에 부여가 되고, 도시에 건물 지으면 밀리터리 군사 유닛 생산성 +50% 되기도 합니다. 위인과 불가사의(원더)는 직접적인 관련이 있습니다. 해당 불가사의(원더)로 플레이어가 직접적인 효과를 받기도 하지만, 기본적으로 원더를 지으면 도시에 위인 슬롯이 늘어나게 됩니다. 도시에 배치 시킨 특정 종류의 전문가가 많을수록 해당하는 위인이 탄생할 확률이 높아지게 됩니다. 예를 들어, 상인 전문가를 상대적으로 많이 고용하고 있는 도시는 위대한 상인을 배출할 확률이 높아지며, 또 과학자 전문가를 상대적으로 많이 고용하고 있는 도시는 위대한 과학자가 탄생할 확률이 높아집니다. 위인의 종류에 따라서 다르지만, 보통은 도시에 합류시키기, 건물 건설, 기술 발견 혹은 기술개발 필요 비커에 플러스, 해당 도시의 건물 가속, 황금시대 열기 정도가 있습니다. 인구에 관해서라면 물론 당연하게도 위인(식량) 도시가 제일 인구가 많죠. 인구가 많은 도시는 주로 위인 뽑는 용으로 사용합니다. 노예제로 긴급하게 혹은 계속해서 유닛이나 건물을 뽑기도 하고요. 노예제를 어떻게 활용하느냐에 따라서 자신의 게임 난이도가 달라지기도 할 정도죠. 하지만 인구가 너무 많아도 '도시가 너무 혼잡하다'라며 불행지수가 높아지기도 하고, 비위생도 발생합니다. 불행지수가 높아지면 시민이나 전문가를 타일에 배치할 수 없게 되며 비위생의 경우에는 위생을 능가하면 인구가 줄어들기까지 합니다. 그것을 해결하기 위해 불행지수는 금, 은, 보석, 포도주, 상아, 향료, 염료 등의 사치 자원으로 해결하기도 하고 비위생은 쌀, 밀, 생선, 조개, 소, 돼지, 옥수수 등 식량자원을 수입해서 해결하기도 합니다. 사치 자원과 식량자원이 없다면 불행 -> 국교, 종교 건물, 극장, 콜로세움, 방송탑, 글로브 극장(해당 도시에 불행 없음, 국가 불가사의) 등 문화건물, 비위생 ㅡ>병원, 대중교통, 재활용 센터, 수로 등 위생건물을 지어주면 됩니다. 참고로 비위생의 경우에는 인구가 너무 많아서 생기는 경우도 있지만 주로 망치(생산력) 도시에서 망치 향상 건물(대장간, 화력 공장 등)로 인해 발생하는 경우가 많습니다. 드라이독(육군에게 병영이 있다면 해군에겐 드라이독이라는 경험치 부여 건물이 있습니다. 공군은 공항이 있습니다)이라는 건물도 비위생을 주기도 합니다.

 

3. 기술거래 및 비커 활용법

 

 

AI는 기본적으로 자신에게 손해 보는 거래는 성사시키지 않습니다. 문명4 프로그래밍이 그렇게 되어있습니다. 그래서 문명4에서 기술 거래, 자원거래를 할 때는, 본인이 손해를 본다는 것을 기본적으로 알고 있어야 합니다. 그렇다고 기술, 자원거래를 하지 않으면 뒤처지게 되며 문명은 기울게 됩니다. 문명4는 한 종류의 기술만 극단적으로 테크를 탈 수 있기 때문에 극단적으로 탄 내 기술로 다른 문명과 거래해서 보완하기도 합니다. 비커 퍼센트 활용법은, 보통 0% 아니면 100%로 맞추어서 합니다. 그게 제일 효율이 좋습니다. 70%, 80% 등으로 맞추어 놓으면 절삭 되는 비커가 있습니다. 만약 전시 상황에서 우리 군사가 상대 군사보다 몇 시대나 군사기술이 뒤처져 있는데 노후한 병력을 나의 현재 기술로 최대한 긴급하게 끌어올려야 한다 싶으면 비커를 0%로 해서 골드를 최대한 모은 다음에 내 군사 유닛들을 업데이트 및 업그레이드 시켜서 맞대응해야 합니다. 그 외에는 최대한 비커 기술 100%에 가깝게 맞춰 놓아야 하죠. 노후화 된 병력조차도 없으면 그냥 게임 오버가 되기 때문에 좋지 않은 군사 유닛이라도 상황에 따라 급박할 시에는 꼭 뽑으시길 바랍니다. 군사 기술이 뒤쳐져있다고 하더라도 도시에 요새화 시켜놓으면 그런대로 막아지는 경우도 꽤 있기 때문이죠. 그리고 군사 관련 기술과 비군사 관련 기술 거래는 웬만하면 성사를 안시키시는게 좋습니다. 특히나 말리 문명의 만사무사는 기술 브로커라 한 번 거래하면 웬만한 문명에 다 뿌려져 있습니다. 그래서 저는 만사무사하고는 웬만해서 거래 안합니다. 주로 내가 개발한 상대적으로 앞서간 비군사 기술로 이 기술을 개발하느라 미처 개발 못한 여러 가지 나머지 기술들을 보완하는 형식으로 거래하면 됩니다. 참고로 가끔씩 이벤트가 발생하는데, 좋은 이벤트도 있지만 골드가 필요한 이벤트가 있어서 0% 혹은 100% 도 좋지만 여건이 안되면 60%나 70% 등으로 골드 맞추어놓고 이벤트 발생 시 비상금으로 쓰기도 합니다.

 

4. 원더(불가사의)

 

원더(불가사의)는 크게 세계원더, 국내원더 2개로 나뉩니다. 세계 원더는 누군가 먼저 지으면 내가 짓고 있던건 다 취소되고, 골드로 환원됩니다. 지을 때 특정 자원이 있을 경우 생산이 더욱 빨라지는 원더도 있습니다(인터넷의 경우 구리 자원이 있으면 생산 속도 2배 등). 국내 원더는 한 도시 당 2개까지 지을 수 있으며, 경쟁은 없습니다. 당연하게도 세계 원더가 효과가 더 좋죠. 그렇다고 너무 원더만 지으면 안됩니다. 물론 원더 짓는 것도 좋지만 문명4 유저들은 원더 놀이 하다 보면 전쟁 걸려서 털리는 것을 아주 잘 알고 있습니다. 문명4 유저들에게 루이 14세는 원더 놀이 잘하기로 유명하죠. 특히, 몬테수마 2세, 징키즈칸, 카이사르, 샤카 등의 전쟁을 좋아하는 문명이 있으면 원더 짓기가 참 힘들어집니다. 그리고 원더는 지어진 도시를 침략해서 뺏어도 자신의 것이 되기도 합니다. 참고로 세계 원더 지을 때는 벌목을 하는 방법을 주로 쓰기도 합니다. 벌목을 하면 일시적으로 주변 1개 도시의 망치에 +를 주기 때문이죠. 그러면 빨리 짓기도 합니다. 그리고 벌목 했다고 다시 나무가 안나지는 않습니다. 다시 자라기도 하니 원더 지을 때 벌목을 활용하시는 것도 전략 중 하나입니다. 세계 원더는 경쟁이 붙으니 벌목이 필수에 가깝습니다.

 

5. 세금 및 안정도, 교역로

 

F2를 눌러보시면 내 문명의 세금과 인플레이션 등등 나옵니다. 타일 개발이 안된 도시가 많거나 유닛이 너무 많으면 골드의 마이너스가 심해집니다. 문명4 바닐라(모드가 아닌 순정)에서는 하다 보면 관리가 되어서 별로 볼 필요 없지만 rfc 나 rfcd 모드를 하시게 되면 상당히 중요한 부분입니다. 바닐라에서는 문명 정복을 아무리 해도 골드만 괜찮으면 아무 일이 벌어지지 않습니다. 하지만 rfc 및 rfcd 모드에서는 재정 상태가 좋지 않으면 그로 인해 안정도가 떨어지고 문명이 붕괴합니다. 아니면 정복했던 문명이 갑자기 군사 유닛 수십개와 함께 독립하기도 하고요. 문명4 바닐라인 BTS(Beyond The Sword)에서는 없는 요소입니다. 따라서 유저들이 바닐라(BTS)보다 rfc, rfcd 가 더 어렵다고 하는 이유이기도 하죠. 저도 전에 한번 러시아 했다가 정복 승리할 뻔했는데 갑자기 안정도로 인해 붕괴했던 것이 기억나네요. 골드는 괜찮았는데 말이죠. 노동자 유닛 20개 정도 뽑아놓고 다 일 시키니 호경기라면서 안정도 높았던 걸로 기억하네요. rfc, rfcd에서는 정복할 시 골드 이외의 고려 사항 또한 신경 써야 합니다. 해당 모드는 안정도가 중요하기 때문이죠. 교역로의 경우에는 다른 도시와 도로나 강, 바다, 공항 등으로 연결되어 있어야 합니다. 골드를 +플러스 해주며 내 문명의 도시끼리 교역로를 연결시키면 사치 자원이나(금, 은, 보석 등), 전략자원(철, 석유, 말 등)을 이용할 수 있습니다. 특정 도시와 자원이 있는 도시가 교역로 연결이 되어있지 않으면, 나에게 철이나 석유, 말 등이 있어도 해당 도시에서는 그 자원을 필요로 하는 유닛을 뽑을 수 없게 됩니다. 교역로 연결을 시키면, 뽑을 수 있게 됩니다. 교역로는 육로로 연결할 수도 있고, 바다, 공항을 통해서도 연결시킬 수 있습니다.

 

6. 외교 정세와 라인타는법

 

 

위 사진은 전쟁이 많고 종속국도 얽히고 설켰네요. 문명4를 오래하지 않아도 한 눈에 봐도 알 수 있습니다.

 

 

게임을 진행하다 보면 군사력 1위 하는 문명이 꼭 있습니다. 그게 자신이 될 수도 있지만 아닐 경우에는 외교창을 좀 보셔야 할 겁니다. 1위 문명과 적대적 사이를 가지고 있는 문명에 붙는게 좋습니다. 1위 문명과 같은 라인을 탄다면, 그 문명 때문에 승리할 가능성은 더 줄어들죠. 1위 문명은 견제해야 합니다. 게임을 진행하다 보면 몇 개의 외교라인이 생기게 되는데 만일 한 라인이라도 타지 않는다면 모든 라인에서 모두 공격받으며 왕따됩니다. 그러면 그 어느 문명과도 기술 거래도 안되거니와 자원 거래도 안됩니다. 당연하게도 뒤쳐지게 되며 서서히 문명은 기울어집니다. F4를 누르시면 보입니다. 또 상호방위조약이란게 있는데, 서로 협정을 맺어 놓고 한 문명이라도 선전포고 당하면 해당 조약에 맺어진 문명들에게도 똑같이 선전포고 되는겁니다. 먼저 선전포고할 때는 해당 사항 없으며 체결하고 있는 모든 상호방위조약이 취소됩니다. 문명4 플레이할 때는 모든 것을 신중해야 하지만 상호방위조약도 약소국가나 내 문명과 별 상관없는 문명과 맺어 놓으면 내 문명의 이득과 상관없이, 뜬금없이 전쟁에 휘말리게 될 수도 있습니다. 근대시대나 현대 시대 때 휘말리면 판이 좀 큽니다. 그래서 전 개인적으로 상호방위조약 웬만해서는 체결하지 않습니다. 상호방위조약 체결된 문명끼리는 서로 선전포고 못하고요. 전쟁하면서 멸망 직전에 몰린 문명이 군사력 좀 있는 문명에게 종속국이 될 테니 지켜달라고 하면서 상호방위조약이나 종속국을 요청하기도 합니다. 승인해주면 공격하는 문명과 전쟁 걸리기도 하죠. 종속국이 생기면 좋은 점이 내가 찍지 않은 기술 개발시키게끔 유도할 수 있기도 한데, 거꾸로 생각하면 제가 정복할 때도, 멸망 직전인 문명이 강대국에게 붙어서 저와 싸움 붙여질 수도 있습니다.

 

7. 종교 창시 및 국교, 신앙의 자유

 

문명4에서 종교는 중요한 요소로 여겨지기도 합니다. 특히, 초반에 종교를 만들거나 국교로 채택해서 행복도를 증가시키게 되며 외교라인 또한 같은 종교끼리 이루어지기도 하죠. 같은 종교를 가진 문명끼리 전쟁하면 "같은 신앙을 믿는 형제끼리 싸움을 멈춥시다"라며 교황청에서 평화 사주를 하기도 합니다. 같은 종교를 믿는 문명끼리 연합해서 다른 종교를 믿는 문명과 전쟁을 하기도 하죠. 국교를 채택하면 행복도+1이 되며 같은 국교를 가진 국가들 간에 우호도 증진, 시빅에 따른 혜택(건물속도+25%, 유닛경험치+2)가 됩니다. 또한 후반기 가면 신앙의 자유를 채택할 수도 있는데 국교가 사라지며 종교 건물도 쇠퇴합니다. 종교로 인한 외교라인도 서서히 옅어지게 되기도 하고요. 대신 종교로 인해 생긴 외교라인에서 자유로울 수 있습니다.

 

8. 여러가지 시빅(사회제도)

 
보통선거제, 경찰국가, 간접민주제, 국가주의, 카스트제, 농노제, 노예제, 봉건제 등등 F3을 누르시면 사회제도 창이 보입니다. 주로 1~2개 변경 시에는 무정부상태(아나키)가 1턴이며 3~4개 변경 시에는 무정부상태가 2턴입니다. 피라미드 건물이 있거나 우아이나 카팍 지도자 같은 경우에는 무정부상태 없이 변경도 가능합니다. 자신 문명의 도시 상황과 여러 가지 고려 사항을 고려해 보고 맞는 사회제도를 채택하시면 되시겠습니다. 무엇을 채택해야 하는 것인지에 대해서는 상황마다 다양하게 다릅니다. 예를 들어, 중세의 정석은 세습통치(Hereditary Rule) + 관료제(Bureaucracy) + 노예제(Slavery) + 조직화된 종교(Organized Religion)이며, 위인과 전문가 중심이라면 간접민주제(Representation) + 카스트제(Caste System) + 중상주의(Mercantilism) + 평화주의(Pacifism), 망치(생산력) 중심 플레이라면 카스트제(Caste System) + 국유화(State Property) + 신권정치(Theocracy), 오두막 중심 플레이라면 보통선거제(Universal Suffrage) + 언론자유(Free Speech) + 노예해방(Emancipation) + 종교의 자유(Free Religion)를 채택하면 됩니다. 각 사회제도마다 유지비용이 다르며, 이 유지비용으로 인해서 기술 개발할 때 수 턴 차이가 나게 되며, 이 수 턴의 차이가 수 십개의 기술개발로 이어진다면, 이 또한 스노우 볼링이 굴러갈 수 있습니다.

 

9. 무정부 상태(아나키)

 

말씀드렸듯이, 사회제도 변경 시에 무정부상태가 되어, 모든 도시 생산 중단, 과학기술 개발 중단, 외교 불가 등등 1~2개 변경 시에는 1턴, 3~4개 변경시에는 2턴까지도 갑니다. 턴을 마치면 다시 새로운 체제의 정부가 들어섭니다. 어떤 사회제도는 유지비가 비싸기도 하고, 어떤 사회제도는 그렇지 않은 경우도 있습니다. 말씀드린 자신의 상황이나 여러 가지 고려 사항에 맞게 가시길 바랍니다.

 

10. 전쟁 준비와 선전포고 및 진행 방법, 타이밍

 

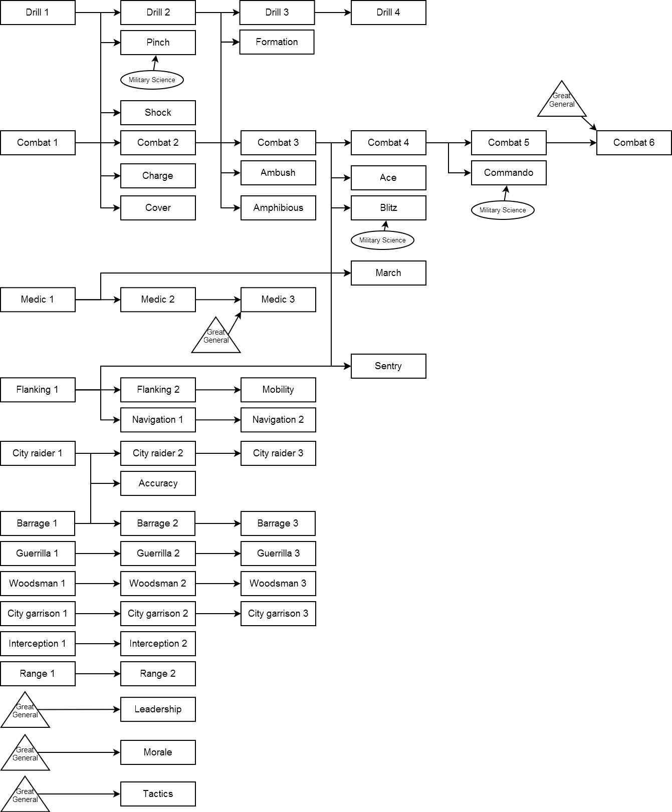
저의 경우에는 인근 문명의 군사 상황을 보고 기다리거나 준비합니다. 아니면 방어를 준비하기도 하고요. 고수분들 같은 경우에는 전쟁을 준비할 때 100턴정도 군사유닛만 뽑기도 합니다. 전 트레뷰체트, 캐논, 자주포 같은 공성유닛을 70% 이상 구성하고 탱크같은 기갑유닛은 20% 정도로 많이 섞진 않습니다. 상대 문명에 공군 유닛 있으면 SAM 유닛과 같은 지대공 군사 유닛 5개 내외로 구성해도 충분히 막아지더군요. 기병대나 건쉽 같은 유닛으로 게릴라 노리기도 하고요. 현대전차 같은 경우에는 대전차병이나 건쉽있으면 쉽게 막아지는데, 기계화보병은 막기가 쉽지 않습니다. 오히려 망치 소모가 많이 되는 현대전차보다 망치가 덜 들며 대전차병, 건쉽과 같이 카운터가 없는 기계화보병이 꽤 괜찮은 유닛으로 통합니다. 전쟁은 자신만의 스타일대로 하시면 됩니다. 사실 그냥 겹쳐서 싸우기 때문에 스타일대로 싸우기보다는 병력을 어떻게 구성하느냐가 자신의 스타일이 되죠. 참고로, 선전포고할 때 국경개방은 끊으시고 하셔야 나중에 우호도에서 마이너스가 덜 찍힙니다. 전쟁 진행은, 겹쳐서 가는 것이 제일 유리하며 시간적 여유가 있으면 도시 앞에 요새화해서 25% 보너스를 받고 공격하는 것이 더 좋습니다. 그리고 공성유닛으로 도시방어를 0%까지 낮춘 다음 공격하거나 도시공격이나 2차 피해 증가로 진급시켜놓고 공격하면 원활합니다. 보통은 퇴각 기회 50%면 살기 어렵다고 봐야 하며 처음에는 던지는 것 같아도 계속 공격하다 보면 2차 피해로 인해 상대 도시의 유닛들이 피가 많이 깎여 있습니다. 그럴 때 탱크나 현대전차 등등 기갑 유닛으로 공격하는 것이 제일 일반적이고 효과와 효율이 좋습니다. 기사나 기병대와 같은 기마 유닛은 도시점령은 할 수 있으나 방어 보너스가 없습니다. 그래서 도시를 방어시킬 때 요새화 보너스가 없어서 기마 유닛으로 방어시키는 것은 추천드리지 않습니다. 다만, 급하게 도시에 군사 유닛이 아무도 없을 경우 불행지수가 굉장히 높기 때문에, 이를 막는 용도로 잠시 가져다 놓는 것도 괜찮습니다. 건쉽 같은 유닛도 마찬가지인데, 기마 유닛과 다르게 건쉽은 도시 점령이 안됩니다. 일반적인 전투에서는 강을 건너가서 공격하면 전투력 –마이너스가 되며, 아래에서 언덕 위를 공격해도 –마이너스가 됩니다. 노동자로 요새를 지은 타일에서 요새화를 하면 전투력 방어 보너스가 있기도 합니다. 도시를 점령하게 되면, 도시의 생산 목록 중 내가 원하는대로 생산하게 하는데 일정한 턴 수가 걸립니다. 군사력 숫자가 높을수록, 그 걸리는 턴 수가 줄어들게 됩니다. 기마병, 건쉽 등의 기마 유닛, 게릴라 유닛은 해당 없습니다. 또 전쟁을 걸려는 상대 문명의 도시들(공격 루트)과 포함하고 있는 군사 유닛들을 보고 내 군사 유닛들과 비교하다 보면, 이 전쟁이 내가 승리할만한 전쟁인지, 그렇지 않은 전쟁인지 각이 나옵니다. 이길만한 각이어도, 상대 문명이 어느 문명에 종속되어 있는지, 방위조약 체결 중인지, 다 되어있다고 하더라도 감당이 가능한 전쟁인지도 각을 잡아야 하죠. 이건 문명4를 오래 하다 보면 생기는 감인데요, 너무 부담스러운 전쟁이다 싶으면 같이 전쟁에 참여하자고 다른 문명에게 요청할 수도 있습니다. 아래 사진은 유닛들의 진급 목록과 루트입니다.

 

 

11. 첩보

 

첩보도 무시할 수 없는 요소입니다. 방첩이 잘되지 않는다면, 알 수 없는 문명에서 보낸 간첩이 전쟁 중이지도 않은데 타일을 파괴시킨다던지, 상수도에 독을 풀어 인구를 줄어들게도 합니다. 심각하게 방첩이 되지 않는다면 도시에서 생산 중인 것을 취소시키기도 합니다. 기술을 빼앗기도 하고요. 또 첩보 지수가 낮으면 F8을 눌러 그래프를 볼 때, 보여지는 문명이 거의 없으며 방첩도 방첩이지만 내가 간첩을 보낼 때도 발각이 잘됩니다. 주로 전쟁 등을 준비하는데 해당 문명으로 정찰은 해야 하는데 국경개방은 되어있지 않고, 국경개방 체결은 해주지 않을 때 주로 보내게 되는데 이럴 때 발각이 잘된다는 겁니다. 공군 유닛이 뽑히기 시작하면 해당 문명 주위의 국경개방이 체결된 문명에게 기지변경 해서 공군 유닛으로 정찰보내는게 제일 깔끔하긴 하죠. 그러나 그 이전의 시기의 위와 같은 상황이라면 간첩으로 보내는게 일반적입니다. 의외로 초, 중반에 첩보 지수를 높여주는 건물이 없습니다. 첩보 플레이를 하시는 분들도 고심하는 부분이지요. 반대로 첩보 지수가 높을 때 무엇이 좋냐면, 내 첩보 지수보다 낮은 문명들의 점수가 보이며(웬만한 첩보 지수면 다 보이긴 합니다) 어떤 기술을 개발하고 있는지도 보이고, 전시 상황에서 안개가 잘 걷힙니다. 지수가 압도적으로 높으면 해당 문명의 모든 도시가 다 보이게 되고, 무엇을 생산하는지, 도시에 주둔하는 유닛이 무엇이고 몇 개인지, 인구가 몇인지 등 다 보이게 됩니다.

 

12. 팁

 

▶단축키 관련 팁

C – 선택한 유닛을 화면 중앙으로 이동(화면만 이동, 유닛은 이동안함)

G – 이동 및 공격

컨트롤 + G – 해당 타일의 같은 유형의 유닛 모두 선택하여 이동 및 공격

알트 + G – 해당 타일의 모든 유닛 선택하여 이동 및 공격

▶도시 관련 팁

사진 설명을 입력하세요.

빨간 얼굴 – 도시 주민들이 분노한 상황. 행복도를 관리해야 한다는 뜻이며 사치 자원이나 행복 건물로 행복도를 높여야 함. 높이지 않을 시 도시 근처 타일에 배치되지 않는 시민이 생기게 됨.

사진 설명을 입력하세요.

녹색 얼굴 – 도시에 비위생이 생겨난 상황. 위생을 관리해야 한다는 뜻이며 위생 및 식량자원이나 건물로 위생도를 높여주어야 함. 높이지 않을 시 도시의 인구가 줄어들게 됨.

 

13. 마치며

 

글자 수만 만2천 글자인데 사실 글자 수만 많지 기본적인 문명4 뼈대만 알려드렸습니다. 앞서 말씀드린대로 이 정도만 숙지하셔도 귀족~왕자 난이도정도는 클리어하실 수 있을 것으로 보입니다. 더 심화적인 공략은 다음 카페 '시드마이어의 문명3'카페에 있사오니 참고하시길 바랍니다.

 

 

 

 

 

오늘 음악 리뷰를 하려고 어느 곡이 좋을까 고르다가 저스틴 비버의 고스트라는 곡이 눈에 띄었네요.

 

오늘이 교황의 선종일이기도 하고요. 전 남들이 물어보면 기독교를 믿는다고 답합니다. 사실이기도 하고요.

 

몇 가지 이유 때문에 교회를 못 갈 뿐입니다. 아마 하나님께서는 중세의 그때보다 현재의 지금을 더욱 안타까워하실 것 같네요.

 

저스틴 비버의 고스트라는 이 곡은 저스틴 비버가 돌아가신 할아버지를 생각하며 작사를 했다고 합니다.

 

'익숙함에 속아 소중함을 잊지 말자'라는 말이 있더군요. 정말 계실 때, 잘해드리는 게 중요한 것 같네요.

 

 

장례식장에서 아버지의 죽음을 기리는 어머니와 아들

많이 힘들어 하시네요

아들은 힘들어하는 어머니와 함께 바에 같이 가서 풀어드리려 하네요.

아버지의 유골을 바다에 뿌리고 있는 모습

아들이 알아본 새로운 남자친구를 데리고 왔네요

 

-

 

Youngblood thinks there's always tomorrow

젊은 사람들은 내일이 항상 존재한다고 생각하지

I miss your touch some nights when I'm hollow

어떤 밤에는 너의 손길이 그리울 때가 있어, 내가 공허할 때

I know you cross the bridge that I can't follow

넌 내가 따라갈 수 없는 다리를 건넜다는 것을 알아

Since the love that you left is all that I get

네가 남겨놓은 사랑이 내가 가진 전부야

I want you to know

네가 알아줬으면 좋겠어

That if I can't be close to you

너에게 가까이 다가갈 수 없다면

I'll settle for the ghost of you

난 너의 유령이 되어 머물 거야

I miss you more than life

나는 내 삶보다도 네가 더 그리워

And if you can't be next to me

만약 네가 내 곁에 있을 수 없다면

Your memory is ecstasy

너와의 기억들은 마약과도 같아

I miss you more than life

나는 내 삶보다도 네가 더 그리워

I miss you more than life

나는 내 삶보다도 네가 더 그리우니까

Youngblood thinks there's always tomorrow

젊은 사람들은 내일이 항상 존재한다고 생각하지

I need more time, but time can't be borrowed

시간이 더 필요하지만, 시간은 빌릴 수가 없지

I'd leave it all behind if I could follow

널 따라갈 수만 있다면 난 모든 걸 버리고 떠날 거야

Since the love that you left is all that I get

네가 남겨놓은 사랑이 내가 가진 전부야

I want you to know

네가 알아줬으면 좋겠어

That if I can't be close to you

너에게 가까이 다가갈 수 없다면

I'll settle for the ghost of you

난 너의 유령이 되어 머물 거야

I miss you more than life

나는 내 삶보다도 네가 더 그리워

And if you can't be next to me

만약 네가 내 곁에 있을 수 없다면

Your memory is ecstasy

너와의 기억들은 마약과도 같아

I miss you more than life

나는 내 삶보다도 네가 더 그리워

I miss you more than life

나는 내 삶보다도 네가 더 그리우니까

Woah-oh-oh-oh

Na-na-na

More than life

삶보다 더 그리워

So if I can't be close to you

만약 너에게 가까이 다가갈 수 없다면

I'll settle for the ghost of you

난 너의 유령이 되어 머물 거야

I miss you more than life

나는 내 삶보다도 네가 더 그리워

And if you can't be next to me

만약 네가 내 곁에 있을 수 없다면

Your memory is ecstasy

너와의 기억들은 마약과도 같아

I miss you more than life

나는 내 삶보다도 네가 더 그리워

I miss you more than life

나는 내 삶보다도 네가 더 그리우니까

 

 

'문화 > 음악' 카테고리의 다른 글

Popular Song - Mika  (0) 2025.05.01
How To Save a Life - The Fray  (0) 2025.04.29
Never Say Never - The Fray  (0) 2025.04.28
You Suck At Love - Simple Plan  (0) 2025.04.25
Viva La Vida - Coldplay  (0) 2025.04.24

 

필자가 작년(2024년도)에 기간제 교사를 했을 때, 7개월 계약이었는데 공개수업만 3번 했다. 통상적으로 2번인데 말이다. 왜 그런지는 알 수 없었으나 그냥 진행했다. '화폐 모형으로 편의점, 햄버거 가게에서 돈 계산하는 방법을 알기'를 주제로 설정하였는데, 옆 반 특수부장 선생님의 말씀대로 실제 음식으로 수업했다.

 

물론 강제는 아니고 계산만 하고 먹고 싶은 사람만 먹기로 했는데 컵라면, 콜라, 과자, 치즈, 감자튀김 등이 있었다. 그 중에서도 특히 감자튀김이 곤혹스러웠던 기억이 있는데, 아침 1~2교시에 진행될 공개수업에 감자튀김을 굽고 있을 여유가 없다. 교장선생님, 교감선생님이 앉아 계실 의자도 구비해야 하며 책상, 의자 또한 설계된 수업에 맞게끔 위치하여야 하고, 계산기 교구 또한 가져다 놓고 학생들에게도 아직 음식을 먹으면 안된다는 말도 해야하고 등등 공개수업 전에는 원래 이것 저것 많이 바쁘다. 감자튀김 따위 요리하고 있을 시간이 없다. 그래서 전날 미리 튀기고 냉장고에 넣어둔 후 당일 날 전자레인지에 데우는 방식을 구상했다.

 
 

 

위 표를 '지도안'이라고 부르는데, 지도안 중에서도 세부적으로 쓰는 '세안'과, 비교적 간단하게 쓰는 '약안'이 있다. 위 지도안은 세안에 속하는데, '수학'교과로서 화폐의 액면가를 이용한 계산보다는 편의점이나 햄버거 가게등에 가서 줄을 선 후 키오스크를 이용하거나 화폐를 직접 건네서 돈 계산하는 방법에 더욱 초점이 맞추어져 있는 수업이다. 수학 교과는 '계열성'이 중요한 과목이라고도 한다. 계열성이란, 배우는 순서나 난이도를 처음엔 간단하고 쉬운 것에서, 점점 복잡하고 어려운 것으로 배워나간다는 성질을 의미한다. 특수교육에 정답은 없다. 실용적인 것 위주로 공개수업을 하고 싶다면 그렇게 해도 되고, 교과적인 것을 위주로 하고 싶다면 그렇게 해도 된다. 위 수업은 계열성에 목적을 둔 수업보다는 실생활에 적용가능한 실용적인 것에 초점을 둔 공개수업이었다. 또 공개수업은 사전협의회, 사후협의회가 있는데, 사전협의회에선 어떠한 수업을 할 것이며 어떻게 준비할 것인지 등 지도안과 함께 발표한다. 사후협의회에선 본인의 수업이 어떠하였고, 어떠한 점이 잘되거나 잘안되었고, 참관자들의 시점에서도 말씀을 듣게 된다. 물론 이 지도안을 만들 때 필자 혼자가 아닌 특수 부장님께서 첨삭 해주셨는데 그래서 더 완성도 있는 지도안이 나온 것 같다. 또 완성도 있다는 말은 필자가 한 말이 아니라 다른 선생님께서 해주신 말이다.

 

 

ppt도 활용했는데 조금 조촐하지만 쉽고 간편한 메뉴판이다 ㅋㅋ 그래도 학생들이 이걸 보면서 활동에 임하고 수행하는 모습을 보여주어서 정말로 별 것 아니지만 뿌듯하기도 한 그런 ppt였다...

 

 

필자가 기간제이지만 교사이던 시절 이런 공개수업도 하고 그랬던 경험이 있어서 올려본다. 사실 기간제 할거면 학기당 1번씩 하기는 한다. 정교사도 마찬가지. 그런데 이렇게 심혈을 기울이고 신경썼던 수업은 이 수업이 최고였던 것 같다. 인터넷에서 팔지 않아 음식을 사느라 필자의 집 주변 편의점을 찾아다녀야 했으며, 매대를 샀는데 조립이 되지 않았던 기억도 있고...말씀드린 감자튀김도 그렇고...여러므로 힘들었지만 그만큼 완성도 있다는 지도안이나 성장된 경험 정도 얻은 것 같다. 다음에도 기회가 있으면 수행했던 다른 공개수업을 올려볼까 한다. 물론, 학생들의 얼굴이나 개인정보 보호를 위해 다 가리거나 안나오게끔 한 뒤 올릴 예정이다. 공개수업 때는 그런건 찍지도 않았지만 말이다. 어쩌다보니 이 블로그의 첫 번째 글이자 시작하는 기점이 임상장학 글이 되어버렸지만 ^^; 뭐 안될건 없다. 끝.

 

 

 

 

 

' > 특수교육' 카테고리의 다른 글

특수교사의 장, 단점 그리고 현실  (0) 2025.06.07

 

안녕하세요? 모두들 안녕하셨습니까.

 

제 블로그에 몇 분이나 오셨는지는 잘 모르겠지만

 

우연히 책을 한 권 읽고 난 후에

 

다시 한번 블로그를 시작해 볼까 합니다.

 

이 글을 기점으로 하루에 1 포스팅을 할 것이며 주말은 휴식하겠습니다.

 

또한 글감이 충분치 않으면 공고 후 잠시 쉬어갈 예정이오니 이 점 또한 양해 바랍니다.

 

주제는 다양할 것이며 부족할지언정 많은 방문과 관심 바랍니다.

 

감사합니다.

 

' > 수다' 카테고리의 다른 글

영어 해설 재개합니다.  (0) 2025.09.07
평판  (0) 2025.06.10
블로그 글 솜씨  (0) 2025.06.09
CNN Heroes  (0) 2025.04.30
주말은 쉽니다.  (0) 2025.04.26

+ Recent posts